海院科研动态(145)| 南海冷泉区溶解有机质(DOM)传输与转化机制研究取得分子水平新进展
研究背景
冷泉生态系统是海洋中重要的生物地球化学活跃区,其溶解有机质(DOM)的生物地球化学过程对区域碳储量和全球海洋碳循环有着深远影响。然而,DOM在冷泉区自上覆水向底层水迁移转化的分子机制,仍缺乏系统认知。
研究结果
为深入揭示南海北部冷泉活动对DOM产生、传输与转化的影响,我院海洋生态学团队采用超高分辨率质谱——傅里叶变换离子回旋共振质谱(FT-ICR MS)技术,从分子层面系统解析了冷泉区水柱及沉积物-水界面的DOM组成与动态变化(图1),并获得以下重要发现:

图1 研究采样图
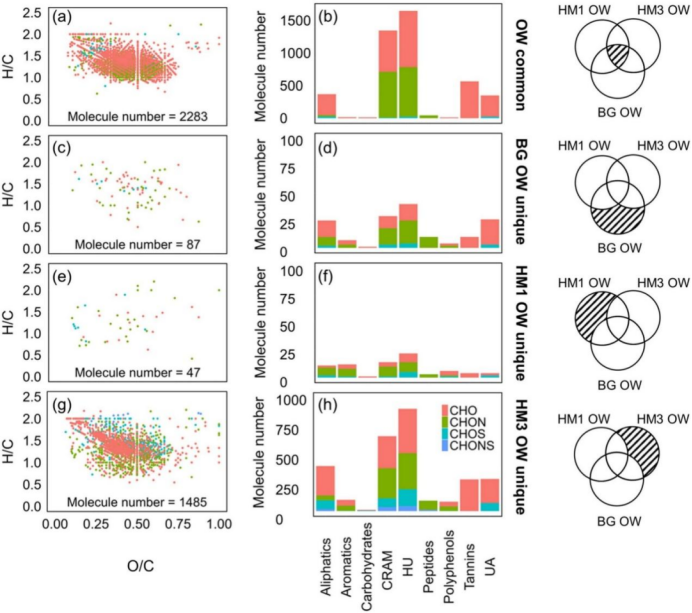
1) 冷泉区DOM具有独特分子指纹:相比于背景区及消亡冷泉区,活跃冷泉区的沉积物上覆水中DOM分子多样性更高,尤其含硫分子比例显著上升,高于非冷泉区域(图2)。

图2 背景区、消亡冷泉区以及活跃冷泉区沉积物上覆水DOM共有分子及特异性分子VK图及化合物种类组成
2) 分子性质影响DOM迁移:在冷泉气泡上涌过程中,约半数独特DOM分子被携带至底层水体。这些分子普遍具有较低的H/C比、较高的分子量,且以高度不饱和化合物为主(占比82.3%),说明分子结构影响其传输效率(图3)。

图3 传输及丢失DOM分子VK图及化合物种类组成
3) 冷泉DOM输入的生地化效应:冷泉活动不仅向底层输送大量易降解DOM,还伴随新特异性分子的生成,同时引发正激发效应(Positive Priming Effect),促使惰性有机质-富羧基脂环化合物(CRAM)等的降解,从而调控深海碳循环过程(图4)。

图4 传输及丢失DOM分子特性及化合物种类组成
该研究从分子层面系统刻画了冷泉区DOM的迁移路径与转化机制,为深入理解深海冷泉生态系统在海洋碳循环中的作用提供了关键科学依据。
文章相关信息
该研究成果以“Transportation and transformation of dissolved organic matter from overlying to bottom waters of cold seeps in the South China Sea: insights at the molecular level”为题(https://doi.org/10.1016/j.gloplacha.2025.104920),发表于《Global and Planetary Change》。
研究团队及资助
我院2025届硕士毕业生唐诗为论文第一作者(获2025年中山大学优秀硕士学位论文荣誉,目前于香港科技大学攻读博士学位),我院李朋辉副教授为通讯作者。其他合作者包括我院谢伟教授、厦门大学沈渊教授,以及香港科技大学何丁助理教授、博士后易沅壁和博士生严振伟。
本研究获得国家重点研发项目(2022YFC2805500)资助,感谢“探索二号”科考船与“深海勇士”载人深潜器相关工作人员在样品采集过程中的协助,以及袁铭博士、厦门大学沈渊教授课题组吴林妮和刘涛在样品分析过程中的贡献。


